반응형

CCTV 4

5. Python으로 CCTV의 RTSP영상을 OpenCV로 저장하기

이전 포스팅에서는 RTSP로 CCTV 영상을 받아오는 것을 했다. 이제는 받아온 영상을 보는 것뿐만 아니라 파이썬을 이용하여 영상 저장하도록 하자. OpenCV란 OpenCV는 C와 C++로 작성되어 vision인식, 머신러닝 그리고 이미지 프로세싱에 사용되는 오픈소스 라이브러리이다. Python에 바인딩이 되어 사용이 가능한 것이다. 그래서 OpenCV를 이용해서 동영상 저장을 하고 가능하다면 CCTV에 움직임이 감지되면 사진도 자동 저장되는 기능도 추가해보도록 하자. 더 자세한 내용은 아래 링크를 참고하기 바란다. https://www.geeksforgeeks.org/opencv-overview/ OpenCV - Overview - GeeksforGeeks A Computer Science porta..

4. 컴퓨터에서 공유기와 RTSP를 이용한 CCTV연결(VLC)

이전 포스팅에서 파이썬으로 파일 옮기기를 했었다. 이번에는 RTSP(Real Time Streaming Protocol)를 이용하여 영상을 받아오기로 하자. 외부에서 접근하면 더 좋게 만들 수 있겠지만, 나는 내부망으로 사용할 예정이다. CCTV를 중국의 알리익스프레스에서 구매한 걸 감안하면 충분히 그럴만하다고 생각한다. 추후 외부에서도 접속 가능하게 포스팅해보겠다. 준비물 : 공유기, CCTV(알리에서 3만 원 주고 삼), LAN 케이블 2개 공유기로 데이터를 주고받을 예정이다. 그리고 공유기의 WIFI를 이용하여 핸드폰으로도 CCTV를 실시간으로 볼 수 있게 할 것이다. CCTV는 RTSP가 되는 거면 다 가능하다. 그래도 내 블로그를 보고 처음부터 끝까지 따라 하실 분들을 위하여 링크를 남겨드리겠다..

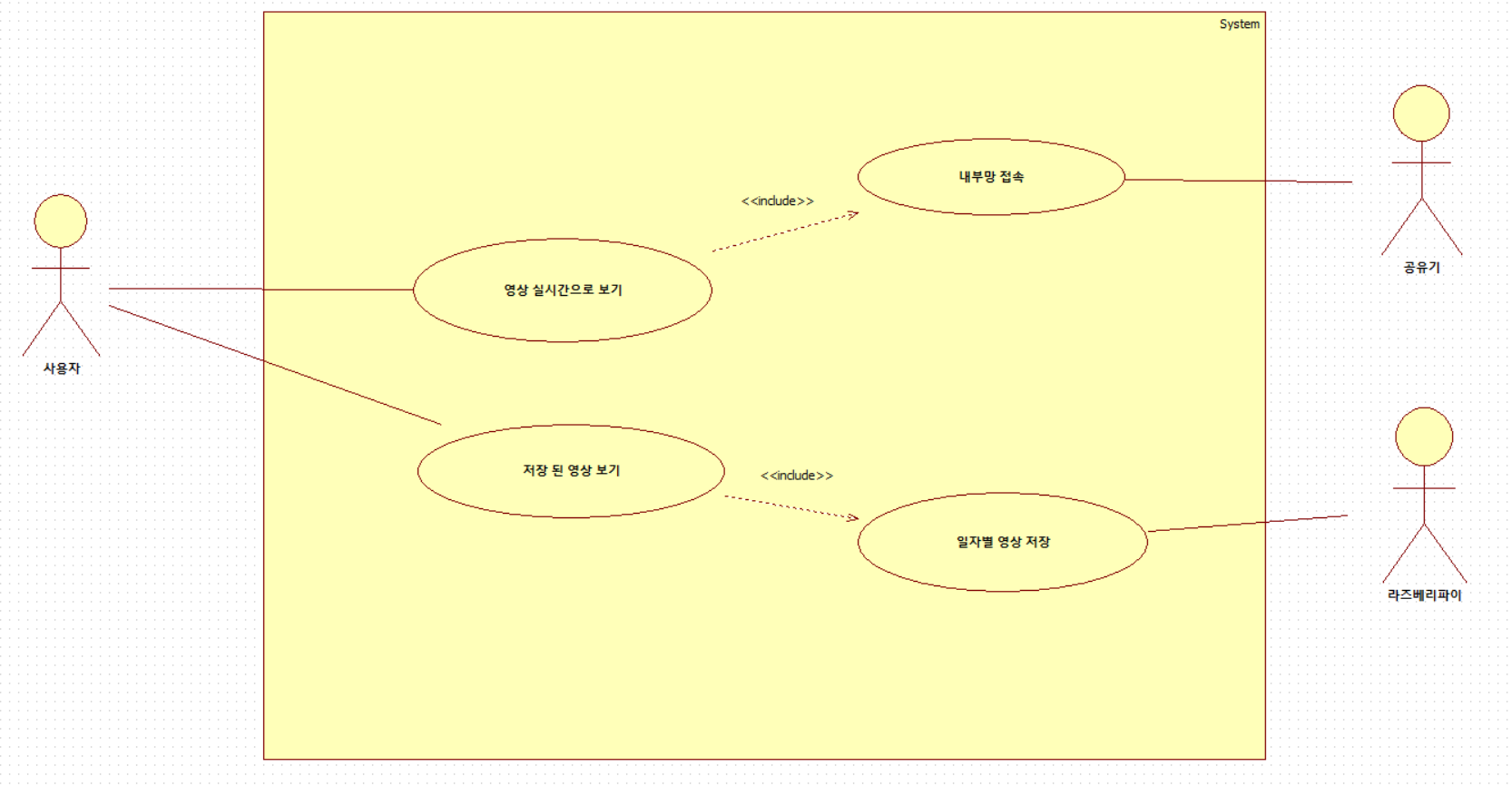
2. CCTV Usecase Diagram(유스케이스 다이어그램)

개발에 앞서, 어떠한 기능을 구현할 것인지 구체화하고 시각화해야 한다. 개인적인 프로젝트를 여러 개 진행해 보았을 때, 무작정 개발하는 것과 차근차근 단계별로 진행했을 때 장단점을 많이 느끼게 되었다. 직접 적어서 정리를 해보자면, 장점 무작정 개발 : 초기 개발 속도는 가장 빠르다. 무언가를 한다는 생각에 열정이 솟아난다. 단계별 진행 : 내가 무엇을 해야 하고 어떤 걸 해야 하는지 정해져 있다. 목표가 정해져 있다. 단점 무작정 개발 : 개발 초기를 넘어설 때부터 기능 구현에 대한 정리가 잘 되지 않는다. 목표가 모호하다. 전혀 필요 없는 기능을 구현할 수 있다. 단계별 진행 : 단계별을 하려다가 개발 속도가 느리고 지지부진해질 수 있다. 개발한다는 생각이 많이 들지 않아서 열정이 상대적으로 덜 솟아..

1. CCTV 프로젝트 개발환경

시작 계기: 주택으로 이사한 후, 출입구에 아무런 방범시스템이 없어서 CCTV를 설치하고자 이 프로젝트를 하게 되었다. 나의 개인적인 프로젝트이지만, 완성한 후에는 필요한 사람들을 위해 github에 내 소스코드를 공개할 예정이다. 개발환경 설정부터 세팅은 건너뛸 수 있지만, 전공분야가 아닌 사람들을 위해 그리고 내가 하나하나 다시 공부한다는 생각으로 모든 걸 작성해보겠다. 개발환경 PL : Python 3.7.7 IDE : VSCode, Pycharm Platform : Anaconda 4.10.1 OS : Windows 10 Pro, Raspberry Pi OS(Raspbian) Device : Raspberry Pi 3B+, 3MP WIFI IP CAMERA (A8B)(AliExpress에서 4만 ..

반응형